首页 > 财富快讯 > 正文

深圳:鼓励保险机构加快设立人工智能保险创新中心

2026-01-22 17:14 来源: 上海证券报·中国证券网        作者: 徐潇潇 0

分享至

微信扫一扫: 分享

微信里点“发现”,扫一下

二维码便可将本文分享至朋友圈。

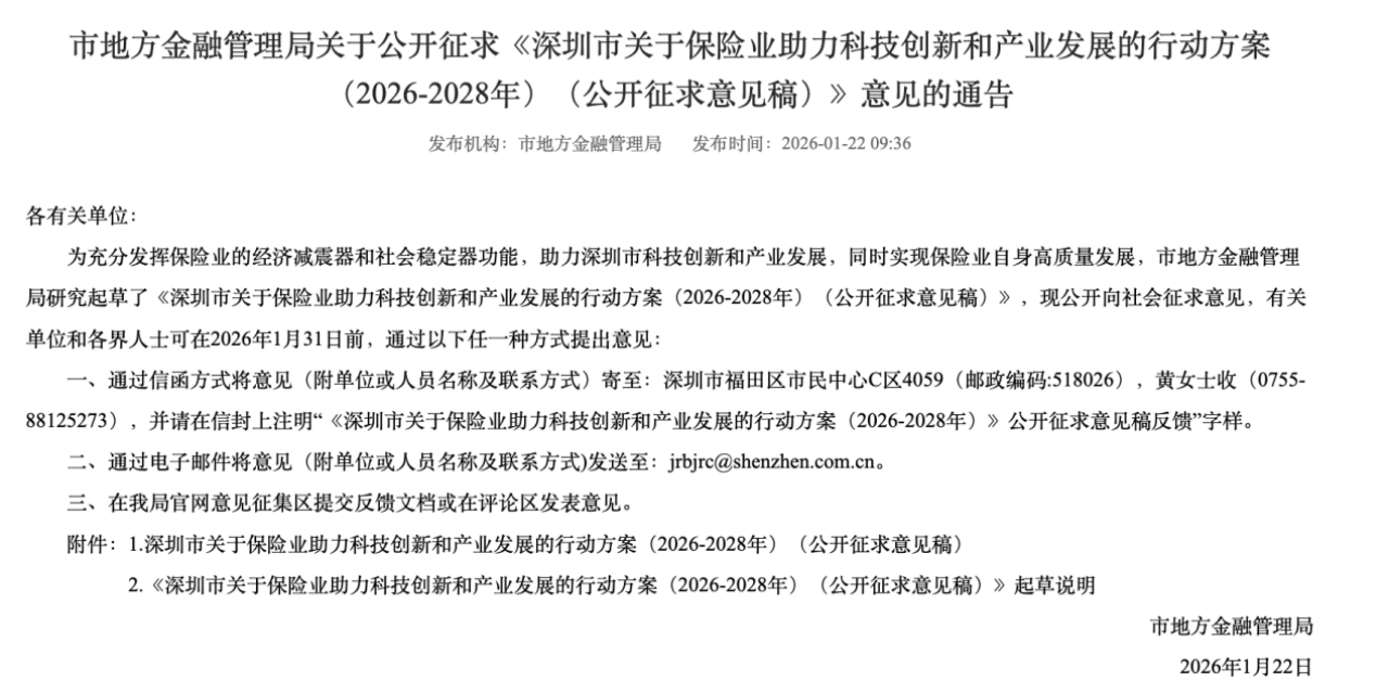
1月22日,深圳市地方金融管理局发布关于公开征求《深圳市关于保险业助力科技创新和产业发展的行动方案(2026—2028年)(公开征求意见稿)》意见的通告。

其中提到,鼓励保险机构加快设立人工智能保险创新中心,聚焦人工智能全产业链风险,开发覆盖“基础层-技术层-应用层”的全链条保险产品。支持保险机构联合专业科技公司,为人工智能企业提供风险评估、安全测试及合规咨询等增值服务。鼓励保险机构为人工智能企业定制覆盖算力建设、网络安全、数据安全等风险的综合保险方案,强化风险保障。

 
(来源:深圳市地方金融管理局官网)
责任编辑:陈琼枝

关注中国财富公众号

微信公众号

APP客户端

手机财富网

热门专题