资讯

种业重磅利好!这些公司上榜“国家种业阵型企业”名单

2022-08-08 10:21
中国证券报

近日,农业农村部公布国家农作物种业阵型企业名单,加快打造种业振兴骨干力量。

   

来源:农业农村部官方网站

今年的中央一号文件提出,大力推进种源等农业关键核心技术攻关,全面实施种业振兴行动方案等。随着种业行业景气度不断提升,上市公司纷纷加码布局。业内人士表示,今年下半年种业有望进入全新阶段,龙头企业的研发优势将逐步在市占率上得到体现。

加快打造种业振兴骨干力量

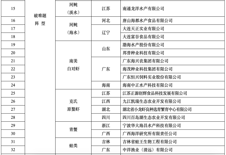
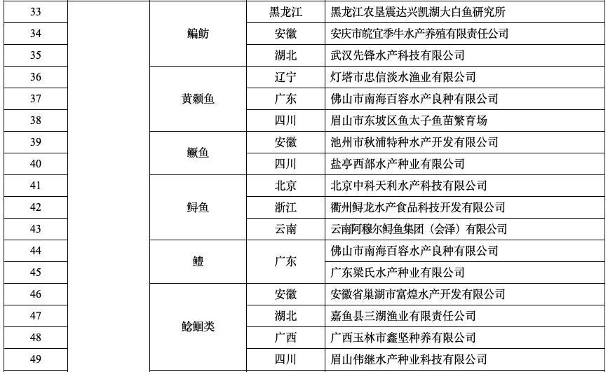
近日,农业农村部办公厅印发《关于扶持国家种业阵型企业发展的通知》,根据企业规模、创新能力和发展潜力等关键指标,从全国3万余家种业企业中遴选了69家农作物、86家畜禽、121家水产种业企业机构,集中力量构建“破难题、补短板、强优势”国家种业企业阵型,加快打造种业振兴骨干力量。

《通知》强调,实现种业科技自立自强、种源自主可控,必须把企业扶优作为打好种业翻身仗的关键一招,摆上全面推进种业振兴的突出位置,强化企业创新主体地位,引导资源、技术、人才、资本等要素向重点优势企业集聚,打造一批具有核心研发能力、产业带动能力、国际竞争能力的航母型领军企业、“隐形冠军”企业和专业化平台企业,加快形成优势种业企业集群。

《通知》要求,各地农业农村部门要把阵型企业作为企业扶优的重点对象,跟踪了解发展情况,及时帮助解决困难问题;把支持阵型企业与科研单位、金融机构、种业基地对接作为重要抓手,发挥企业整合聚集资源的主导作用,持续提升创新能力水平;把创设扶持政策作为企业扶优的重要手段,支持阵型企业牵头承担种业项目任务,加快研究出台惠企扶持政策;把净化发展环境作为企业扶优的重要保障,加大违法案件惩处和曝光力度,提升知识产权保护水平;把构建亲清政商关系作为企业扶优的重要要求,建立与重点企业的联系机制,一企一策、精准支持。

根据本次公布的名单,农发种业、登海种业、隆平高科、敦煌种业、荃银高科、丰乐种业等上市公司入选“国家农作物种业阵型企业”,圣农发展、温氏股份、顺鑫农业、傲农生物、牧原股份、正邦科技、金新农、新希望、立华股份等上市公司入选“国家畜禽种业阵型企业”,天马科技、ST獐子岛、好当家、诺禾致源等上市公司入选“国家水产种业阵型企业”。

业内人士表示,中国人多地少,粮食安全至关重要,种业更是保障我国粮食安全的核心因素,种源安全提升至国家安全的战略高度。2021年以来,国家相继出台多项政策法规,体现出国家对于粮食安全的高度重视以及做大做强国内种业的决心,龙头企业的研发优势将逐步在市占率上得到体现。

下半年种业有望进入全新阶段

助力乡村振兴,实现农业现代化,种子是基础,更是农业的“芯片”。此前,今年的中央一号文件提出,要大力推进种源等农业关键核心技术攻关,全面实施种业振兴行动方案,并提出加快推进农业种质资源普查收集,推进种业领域国家重大创新平台建设。启动农业生物育种重大项目,加快实施农业关键核心技术攻关工程等。

随着种业行业景气度不断提升,上市公司纷纷加码布局。7月19日,大北农发布公告称,公司控股子公司拟收购广东鲜美种苗股份有限公司50.99%的股权,对应成交金额为1.52亿元。大北农表示,鲜美种苗在国内种子国际贸易及进出口服务领域处于领先地位,本次交易完成后有利于提升公司种子业务收入、提高市占率。

6月22日,苏垦农发公告,公司拟以股权和货币方式出资20亿元全资设立江苏种业集团。江苏种业集团成立后将成为公司的全资子公司,聚焦“种业振兴”,努力打造种业资源整合平台、种业科研创新平台、种业人才集聚平台、种业协同发展平台。

贵州茅台此前也宣布入局。3月19日,茅台集团红缨子农业科技发展有限公司在仁怀市坛厂街道揭牌成立,标志着茅台集团正式全面进入种业市场,布局酿酒原料种子业务,掌控茅台酒用高粱种子战略安全。

华西证券在研报中表示,从周期的角度来看,玉米、小麦、水稻等主要农产品价格普涨带动种植产业链景气度上升,种业正式步入景气上行通道;从成长的角度来看,政策监管趋严利好种业竞争环境优化,周期与成长共振,优质种业龙头前景可期。

太平洋证券在研报中表示,2021年下半年以来,种业各项利好政策密集发布,随着政策的落地实施,种业将迎来新的快速发展期;今年下半年,种业有望进入全新阶段,龙头企业在研发和产品布局方面具有领先优势,市场份额有望扩大。

附:国家种业阵型企业名单

来源:农业农村部官方网站


责任编辑:吴芃
0

分享到