公号精选

两连板大涨,这家公司紧急撇清锂电池概念!

2022-07-05 09:43
中国证券报

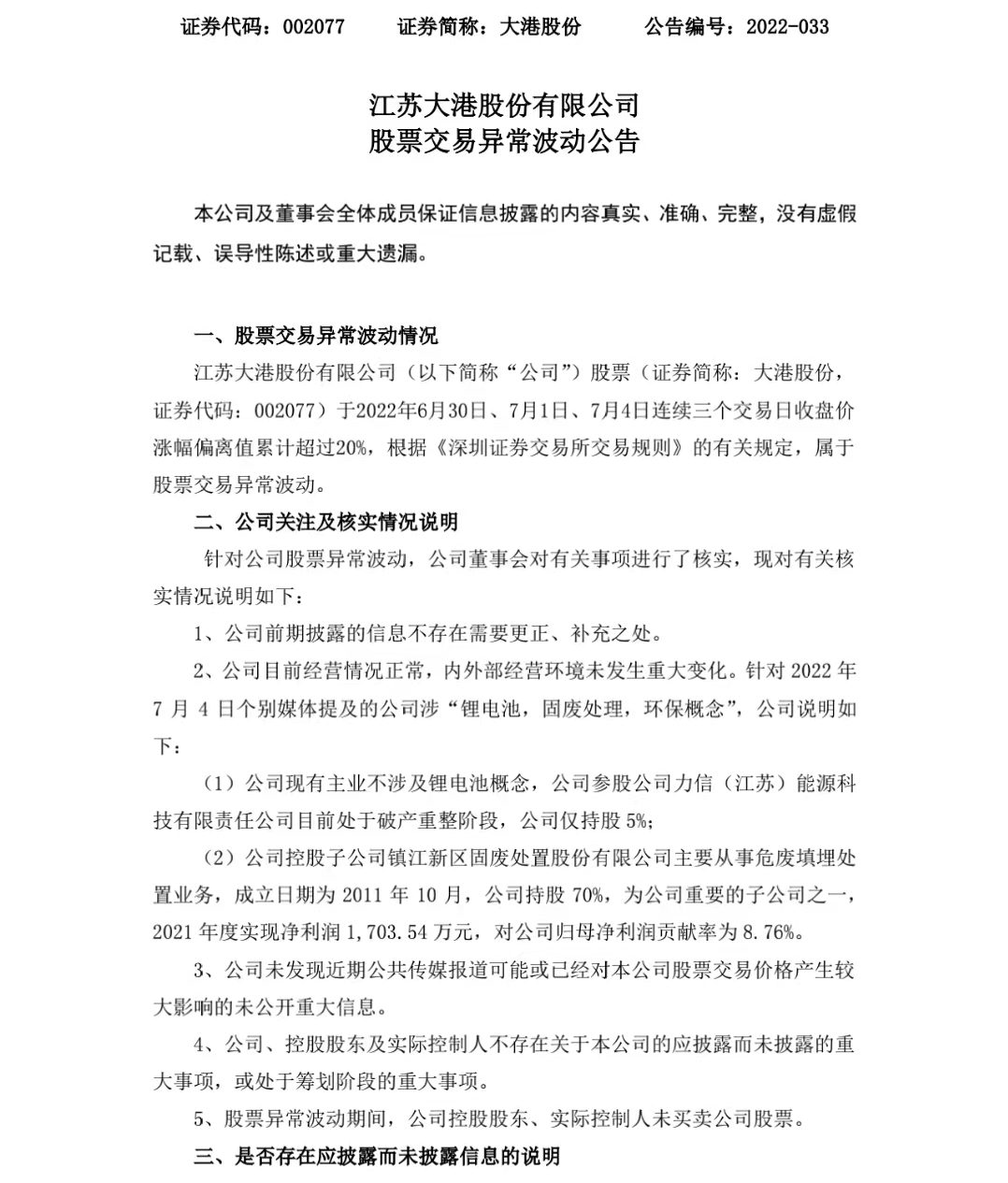
7月4日,近期持续大涨的大港股份再度放量涨停。当晚,公司发布股票交易异常波动公告称,目前主业不涉及锂电池概念,公司参股的锂电池企业力信能源正在破产重整。

图片来源:公司公告  

4月底以来,大港股份一路走高,至今涨幅已逾六成。

不涉及锂电池概念  

7月4日,大港股份再度直线涨停,最终报7.94元/股,全天成交5.69亿元,最新市值46.08亿元。截至收盘,涨停板上仍有约11.47万手买单。自4月底跌至4.85元低点后,近期大港股份一路走高,累计涨幅约64%。

来源:中证金牛座APP  
 

龙虎榜数据显示,过去三个交易日,买入金额最大的前5家营业部合计买入5966.97万元,卖出金额最大的前5家营业部合计卖出4471.48万元,买卖净差为1495.49万元。值得注意的是,龙虎榜上还出现了三家机构身影,分别位于卖一、卖五以及买四的位置,过去三天合计卖出约1904万元。

针对个别媒体提及的公司涉及“锂电池、固废处理和环保概念”,大港股份在公告中表示,公司目前经营情况正常,内外部经营环境未发生重大变化。现有主业不涉及锂电池概念,参股公司力信(江苏)能源科技有限责任公司目前处于破产重整阶段,公司仅持股5%。

对于媒体报道涉及的环保概念,公告表示,公司控股子公司镇江新区固废处置股份有限公司主要从事危废填埋处置业务,成立日期为2011年10月,公司持股70%,为公司重要的子公司之一,2021年度实现净利润1703.54万元,对公司归母净利润贡献率为8.76%。

或与半导体概念相关  

记者梳理发现,早在5月13日,大港股份就通过深交所互动易平台公开撇清锂电池概念,并称力信能源正在破产重整。

回溯公告,2016年6月,大港股份发布公告称,拟与磐信(上海)投资中心等多方合资成立力信能源,共同投资30亿元建设锂电池项目,其中大港股份出资5000万元,占注册资本的5%。但随着新能源汽车补贴退坡和市场竞争加剧,近年力信能源经营陷入困境,被迫于2021年7月开始破产重整。

业内人士表示,近期大港股份股价上涨或与最近市场炒作半导体概念有关。目前,大港股份主营业务为集成电路封测和园区环保服务。其中子公司上海旻艾定位为独立第三方测试服务,孙公司苏州科阳主要从事8英寸CIS芯片封装服务。

2021年,公司实现营业收入6.84亿元,同比下滑20.54%;实现归母净利润1.36亿元,同比增长39.1%。从营业收入构成看,集成电路测试占比68.4%,园区环保服务占比23.25%,其他行业占比8.35%。

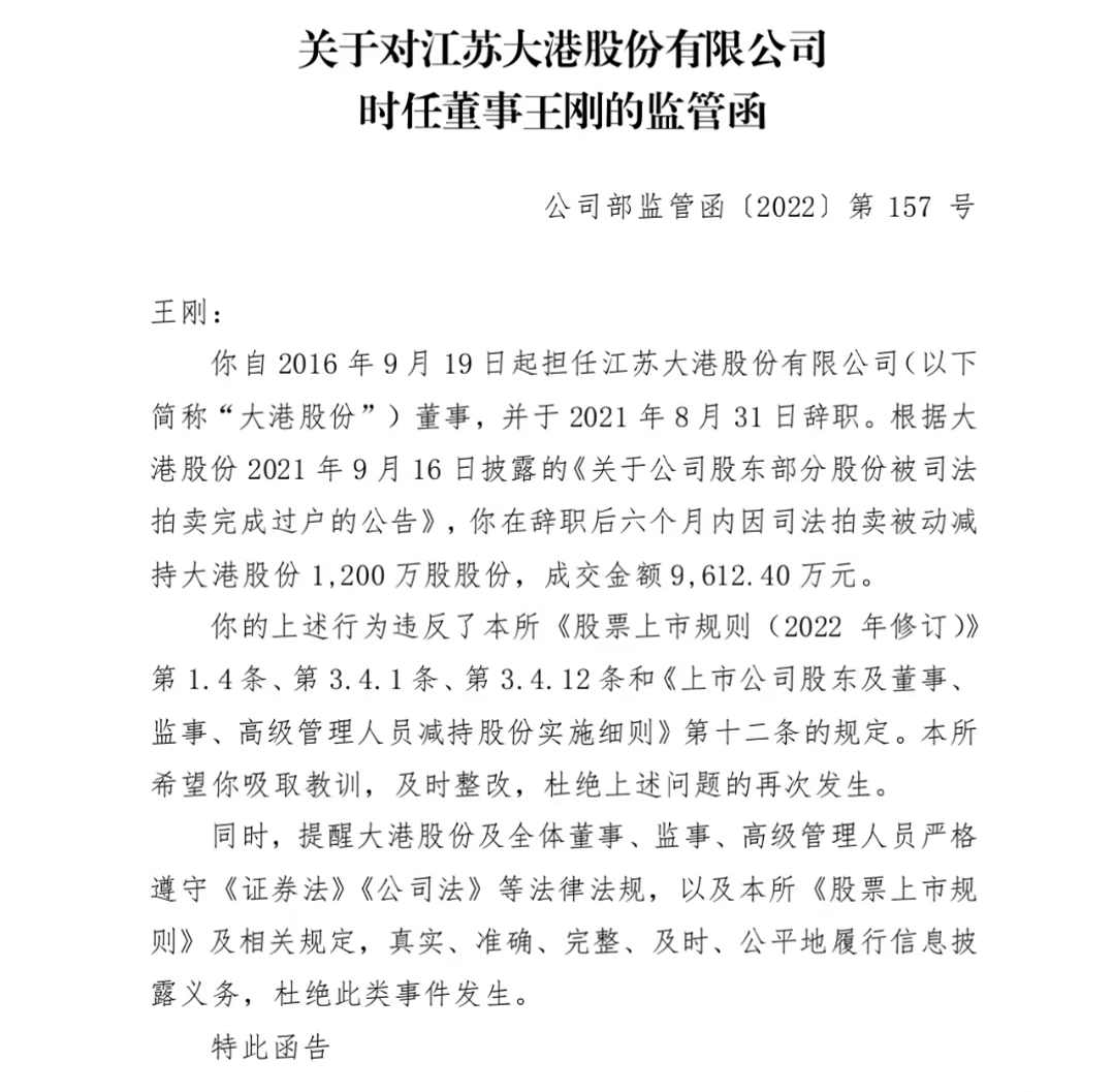
时任董事被动减持收监管函  

当晚,大港股份还发布公告称,因违规被动减持,公司时任董事王刚于7月4日收到深交所监管函。

图片来源:公司公告  

根据公告,时任董事王刚于2016年9月19日起担任大港股份董事,并于2021年8月31日辞职。根据大港股份2021年9月16日披露的《关于公司股东部分股份被司法拍卖完成过户的公告》,王刚在辞职后六个月内因司法拍卖被动减持大港股份1200万股股份,成交金额9612.4万元。

深交所表示,上述行为违反了深交所《股票上市规则》和《上市公司股东及董事、监事、高级管理人员减持股份实施细则》相关规定。数据显示,截至2022年一季度末,王刚仍持有523.3万股股份,位居公司十大股东第二名,持股比例0.9%。

责任编辑:谢玥
0

分享到